射出成形機之噴口程序控制
楊紹經 (843738,
動機碩一)
游豐檀 (853743, 動機碩一)
桂豫晟 (853749, 動機碩一)
在射出成形的生產過程中,成形參數、塑料特性、模具設計及射出機的性能均會影響成形品之品質 傳統的調整參數過程中,需要操作者根據長久累積的經驗來找尋一組參數,而在射出技術水準日漸提 昇的情況下,工程師必須發展一套智慧型控制器調整成形參數,以滿足使用者對於成形品品質的要求。
電腦輔助工程軟體(CAE)整合系統之應用,最近幾年已廣為研究在射出成形的程序控制(Process Control)上。先採用田口氏實驗設計法(Taguchi DOE)來規劃模擬與實驗的變數配置和水準,而後藉由 CAE軟體的分析結果建立成形資料庫。利用適應性網路模糊推理系統(ANFIS)學習之後,找出成形參數 與品質變數之間的定性與定量關係,並建立出系統模型。基於以上所建立出的模型與成形經驗,來設 計模糊控制器(Fuzzy Controller)。
射出成形的步驟可分成射出過程(Injection)、保壓與塑化過程(Holding and Plastication)、冷卻與頂出 過程(Cooling and jection),但實際上卻可細分為許多複雜的步驟,其中每一個步驟都受當時的成形參數所 影響,例如射出速度、保壓壓力、保壓時間以及塑料溫度等。
而在傳統調整射出成形參數的過程中,影響成形品質的成形參數眾多,且參數之間亦會相互影響, 需有賴經驗豐富的工程師不斷地根據成形品缺陷來調整成形參數。同時,在調整的過程之中可能發生的 問題有:
(1) 在成形參數之最佳化:
若以操作者之經驗以及試誤法,來尋求最佳的加工條件,則缺乏一個標準的調整法則,往往會需要耗費相當多的人力、材料與時間,加工精度及品質必無法達到一定水準。
(2) 成形品品質缺陷之偵測:
例如收縮量(Shrinkage)與翹曲(Warpage),均需依靠操作者本身的經驗作主觀的判斷,同時此類成形品之品質與成形參數之間,並無法歸納出明確之定性(Qualitative)關係。
(3) 參數調整無明確的定量(Quantitative)關係:
在調整成形參數的過程中,均需操作者本身所累積的經驗來做適當調整,且缺乏系統化的理論分析來達成,所得到的參數不一定為最佳的成形參數。
來源:
Dataset為CAE模擬汽車遙控鎖之外殼模具的成形參數(Processing Parameters),以田口式實驗設計法
來規劃參數的標準,針對6個成形參數各取三個水準,以直交表L18的配置法,進行18次的模擬分析。
描述:
Dataset是存於"result.prn",為一31×12的Matrix。
其中前18組是模擬數據;後13組是實驗數據。
圖一 汽車遙控鎖模穴形狀圖
適應性網路模糊推理系統
適應性網路模糊推理系統(ANFIS),以傳統模糊理論為基礎、類神經網路為架構所發展的一套理論。和傳統模糊理論相同之處在於,ANFIS集合專家的經驗,根據If-then Rules來產生一組輸入/輸出關係的模糊控制法則,而不限於一般的數學理論基礎。而優於傳統模糊理論之處則是利用網路架構,可以更快速的進行模糊推理工作,每一個節點(Node)都能經由學習改變其參數,達到適應性的功能。其基本架構請見圖所示。
此適應性網路是由許多的節點與特定函數所構成,改變節點和函數值以接近訓練資料(Training Data),經過多次的學習之後,此節點與函數將得到最佳值。在每一筆訓練資料在量化後,可由歸屬函數(Membership Functions)的轉換得到其權重值 ,令原始資料的輸出值與學習後的輸出值兩者之差為目標函數(Objective Function),以梯降法(Gradient Descent Method)和連鎖律(Chain Rule)為調整的依據,目的在於降低其目標函數,使得兩者輸出值差值之均方根誤差(Root Mean Square Error;簡稱RMSE)最小。其中歸屬函數和所有If-then Rules都可在學習中得到標準法則。
圖二 模糊推理系統模型
圖三 ANFIS基本架構
模糊控制
對於一個基本的控制問題,目的是要根據回授所得來的觀測量來確定給予受控體之控制力,實際上就是要獲得一種輸入輸出的對應關係。模糊控制是一種建立在人工經驗基礎上的智慧型控制,特性是不需要依賴受控體的數學模型,利用人的操作經驗、知識及推理技術,即可得到對應之控制動作。其推理模型請見圖所示。主要可以分為四個部份:
1.模糊化介面(Fuzzification Interface):
根據使設計者所定義的輸入輸出變數,將接收進入介面的量測值,以進行量化(Quantization)的工作,使量測值轉變為語言變數對等的範圍內。
2.知識庫(Knowledge Base): 模糊控制中的知識庫是由資料庫(Data Base)和規則庫(Rule Base)所組成。資料庫主要是提供語言變數所需要的定義,提供給規則庫作為資料的管理,目的是要描述輸入與輸出的對應關係;
茲舉如下:
IF (X is Ai) and (Y is Bi), Then (Z is Ci) (3-1) i = 1,2,3...n
其中
X,Y:輸入變數
Z :輸出變數
i :模糊控制規則之編號
Ai,Bi,Ci:模糊集合
3.決策邏輯單元(Decision-making Unit): 在此單元中包含了模糊控制的核心-推論機構(Inference Mechanism),可模擬專家作決策判斷的能力,將控制策略建立起查詢表(Lookup Table),以利於軟體程式之撰寫工作。整個完整的模糊控制如圖所示。
圖四 模糊推理系統
4.解模糊化介面(Defuzzification Interface): 由以上單元所計算出來的資料,此介面將輸出值轉換成對等的範圍內,進行解模糊化的工作,產生出明確的控制動作。
模糊理論之應用
建立系統模型
在預建模型過程(Pre-modeling Stage)中,最主要的工作就是完成系統模型的建立。利用CAE軟體所模擬之結果,建構成形資料庫之後,接下來即是將成形資料建立系統模型,所採用的方式是適應性網路模糊推理系統,經由多次訓練資料庫裡中參數的學習過程,完成系統鑑別(System Identification)的工作。最大的好處就是可以簡單而快速的藉由系統模型來代替CAE軟體的模擬工作,並將所得到的成形經驗轉換成模糊控制中的知識庫和決策邏輯單元,以實際運用到接下來的射出成形程序控制中。
參數調整法則
在本研究中所用來調整成形參數的控制法則為模糊控制器,使用模糊控制的原因是由於射出機內部裝配有高非線性(Nonlinear)、不確定(Uncertain)和時變(Time-varient)的油壓致動元件,無法以簡單的數學模型來描述系統之特徵,利用模糊系統建立射出成形經驗,可將控制策略以輸入與輸出動作的查詢表方式轉換成操作量。輸入項目的量化請見表1,2所示。
在推論機構方面則是採用Sugeno模糊推論法,以品質變數的預測值作為模糊系統的輸入,包括有成形品重量及體積收縮率,而以保壓時間、保壓壓力及塑料溫度作為模糊控制的輸出。其中重量有七個輸入歸屬函數,收縮率有三個歸屬函數,以及二十一條語言控制規則(Linguistic Control Rules),模糊控制規則請見表3到表5所示。設計模糊控制器的基本架構以及經驗,包括輸入輸出項目範圍界定、歸屬函數和If-then Rules的規畫等等,大部份是來自於系統模型,也就是將CAE軟體模擬所得到的成形經驗,作為設計參數調整法則的依據。
表1、成形品重量量化表
表2、體積收縮率量化表
表3、保壓時間語言控制規則
表4、保壓壓力語言控制規則
表5、塑料溫度語言控制規則
由於塑料溫度的調整延遲時間長、反應較慢,因此在設計上每一個循環的調整幅度不大,將溫度調整範圍限制在攝氏三度之內,以滿足快速調整的要求。而在參數調整過程中,因為無法理想的達到重量和收縮率同時滿足極精確的控制,因此程序控制在設計上是先滿足收縮率減小的情況下,完成成形品重量之控制。
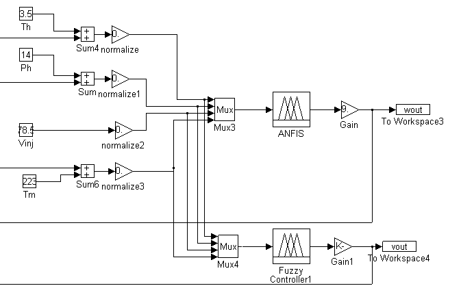
圖五 Simulink for Fuzzy Controller and ANFIS
ANFIS 訓練結果
本研究利用ANFIS來建立系統模型,以六個成形參數選取四個為輸入,重量及收縮率為輸出;其中每一個輸入包含兩個廣義性鐘形的歸屬函數(GeneralizedBellMembershipFunctions),訓練一百次後,其結果於圖所示。隨著訓練次數的增加,均方根誤差(RMSE)持續下降,可達到的最低值為 公克,而代表學習速度的步進量(Step Sizes)也會自動調整至最佳值。
<對成形品重量作ANFIS 系統鑑別>
圖八 Input selection curves
圖九 RMSE curves
圖十 ANFIS surfaces
圖十一 data distribution
圖十二 成形品重量之ANFIS訓練結果
圖十三 成形品重量調整之隸屬函數
圖十四 Input selection curve
圖十五 RMSE curve
圖十六 ANFIS surface
圖十七 data distribution
圖十八 體積收縮率ANFIS訓練結果
圖十九 體積收縮率調整之隸屬函數
由以上模擬的結果可知,利用ANFIS的訓練方法,來做系統鑑別的工作,和CAE 模擬結果的偏差量相當小,因此可以完整的表現出成形參數及品質變數的定性和定量關係,並且建立一個準確的系統模型。
本研究之主要目的在於利用CAE軟體的分析控制成形品質,在實際操作時射出機能根據回授參數讓成型品的重量、收縮率能符合操作者的要求,同時減少溢料、短射等缺陷發生。根據研究結果可歸納成下列幾點結論:
(1)藉由CAE軟體的模擬分析,不但可以幫助模具的設計、縮短製造時程以及分析塑料動態行為之外,在本研究中利用模擬之結果來建立系統模型,並由成形經驗設計參數調整法則,此亦為可行的方式,且能將CAE軟體的功能發揮到極致。
(2)使用ANFIS學習成形資料庫之中的成形經驗,可以完整的表現出成形參數及品質變數的定性與定量關係,並且建立一個準確的系統模型。利用此模型,可取代CAE軟體模擬,以及實際費時費材的成形過程。
(3)利用模糊控制的參數調整法則,來進行成形品重量之控制,可以在很短的時間與循環週期內,自動找到一組最佳的成形操作參數,而不需要操作者根據長久累積的經驗。在實驗中可使成形品重量收斂至定值,降低體積收縮率,驗證出使用CAE軟體來改善品質之可行性。由以上四點結論可知,利用射出成形業上發展多年的CAE模擬軟體,不但能幫助模具設計,並將能夠利用CAE軟體中成形經驗,設計一智慧型控制器來找尋最佳參數,改善成形品品質,進行線上調整參數的動作,此為本研究的重點。
未來工作:
由以上三點結論可知,利用射出成形發展多年的CAE模擬軟體,不但能幫助模具設計,並將能夠利用CAE軟體中成形經驗,設計一智慧型控制器來找尋最佳參數,改善成形品品質,進行線上調整參數的動作,此為未來研究的重點,之後仍有待改進的是:
(1) 增加品質變數的範圍
根據成形參數的變動情形,除了將成形品重量與體積收縮率作更精密之控制之外,擴大品質變數的範圍,例如凹痕指標及流痕等等,可以增加應用在射出成形業上的實用性。
(2) 閉迴路控制方法的改進
目前所使用的射出成形機中,是使用PI閉迴路控制中,但對油壓系統這種高度非線性系統,PI控制並無法達到響應速度更快及更穩定的控制精度。未來若能夠結合模糊控制與PI控制器,以模糊控制的優點來改進PI伺服控制器暫態與穩態的控制力,則必能發揮程序控制器更精確的效果。
(3) 線上隨機調整系統模型
CAE軟體並無法完全表示出不同射出機的特性,例如在射出及保壓過程中,油壓缸的負載為高溫的塑料,負載的模型是隨時根據塑料溫度改變,亦具有高度非線性的特性,若能進一步作將每一筆的實驗數據都能隨機記錄到成形資料庫中,線上調整系統模型並改進控制方法,則可達到更高的控制精度。
(4) 參數調整法則的改進
在成形過程中,除了成形參數外,影響缺陷的因素還有模具設計、塑料特性與機器本身等因素,若能進一步結合專家系統、除錯導引(Trouble-shooting Guide)與CAE模擬軟體之分析結果來改善成形品缺陷,並讓成形參數能夠自動調整,則可以達到高精密的射出成形機 。